10. 10. 2014 – 15.00

Predstavitev strukture ŠOU v Ljubljani

Kaj je kje kako in za koga?

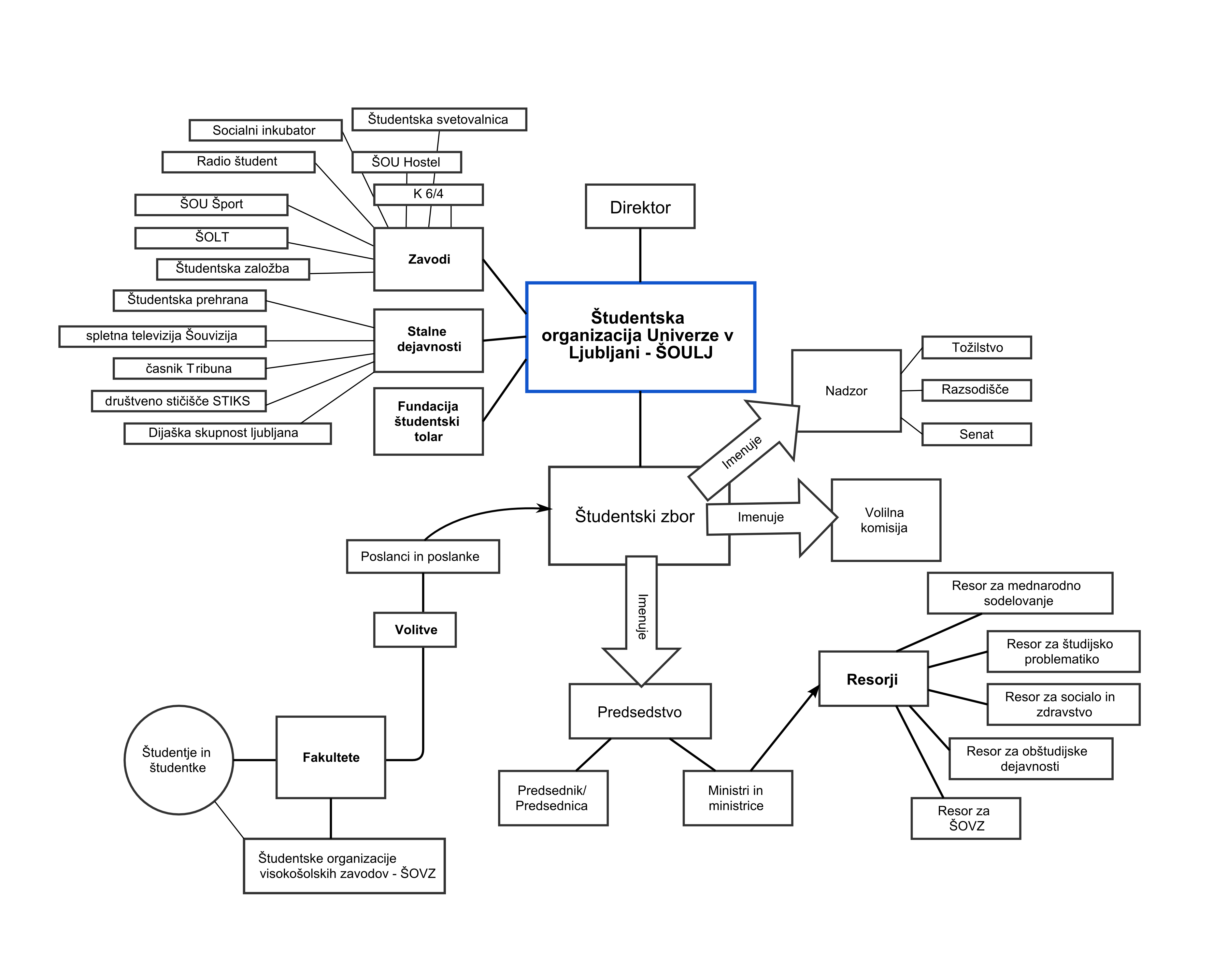
V današnji oddaji se bomo posvetili predstavitvi strukturne organiziranosti Študentske organizacije Univerze v Ljubljani ali na kratko ŠOU. ŠOU ne gre zamenjevati s Študentsko organizacijo Slovenije - ŠOS, ki deluje na nacionalni ravni. Kot pove že samo ime, organizacija ŠOU deluje na območju Univerze v Ljubljani,  sestavlja pa jo trideset visokošolskih zavodov. Kaj ŠOU dela za študente, smo vprašali predsednika ŠOU Roka Likoviča:

 

/izjava v posnetku

 

Kako poteka organiziranje ŠOU? Na tridesetih visokošolskih zavodih vsako drugo leto potekajo volitve v upravni odbor Študentske organizacije vsakega posameznega zavoda. Volitve, ki bodo potekale čez slabih deset dni, so prav volitve v študentske organizacije visokošolskih zavodov, ki so nakašna izpostava ŠOU-a na fakultetah. Za podrobnejšo razlago o poteku volitev smo povprašali aktualnega predsednika Študentskega zbora Borisa Cesarja:

 

/izjava v posnetku

 

Tako smo sedaj prišli so študentskega zbora. Tega sestavlja 45 študentskih poslancev, ki jim je mandat podeljen za dve leti. O vlogi študentskega zbora smo povprašali Cesarja:

 

/izjava v posnetku

 

Naj ob tem omenimo, da je imel študentski zbor v preteklem mandatu  37 rednih ter 3 izredne seje, za vsako zasedanje pa poslanka oziroma poslanec prejme 44 evrov sejnine. Kot je bilo omenjeno, Študentski zbor voli druge organe ŠOU. To so: predsedstvo, tožilstvo in razsodišče. Kaj dela institucija razsodišča ŠOU, smo povprašali njenega predsednika Mateja Brajnika:

 

/izjava v posnetku

 

Ločen organ nadzorstva ŠOU je tudi tožilstvo. Sestavljeno je iz petih tožilcev, ki jih imenuje in določi predsednik Študentskega zbora. Praviloma vsaka poslanska predlaga tožilca s svoje liste, ki izvaja nadzor nad kršitvami aktov, vlaga obtožnice in predlaga sankcije.

 

Najvišji organ ŠOU pa je njegovo predsedstvo, ki predstavlja izvršni organ študentske organizacije. Tega sestavlja  predsednik – že omenjeni Rok Likovič - in 5 ministrov, ki vodijo resorje.  Kaj dela predsedstvo, kako je voljeno in kaj so njegove naloge, nam pove predsednik Likovič:

 

/izjava v posnetku

 

Poleg vsebinske organizacije sta sestavni del ŠOU tudi njen direktor in administracija. Ta načeloma opravlja samo tekoče poslovodne aktivnosti, četudi je sedanji direktor premogel tudi vizionarsko žilico in skušal svoje sinergijske moči udejanjiti v odprodaji ali združevanju zavodov ter zidanju hostlov v oblakih.

 

Ne nazadnje ne moremo mimo denarja. ŠOU kot avtonomna študentska organizacija razpolaga z lastnim proračunom, katerega del je namenjen lastni administraciji, večina pa gre v opravljanje študentske dejavnosti in organiziranja. Med drugim ŠOU financira stalne dejavnosti in zavode. O proračunu, porabi in transparentnosti zopet Likovič:

 

/izjava v posnetku

 

Vsaj tako pravi predsednik ŠOU-a. Po refernudumu v lanskem letu je s strani same študentske organizacije prišlo do poskusa reorganizacije, ki pa je bil bolj kot ne kozmetičnega značaja. Naloga narediti strukture ŠOU-a bolj transparetne, razumljivejše ter uporabnikom prijaznejše tako čaka naslednji študentski zbor in predsedstvo.

 

Prispevek je ob nepomoči spletne strani ŠOU pripravila zimzelena vajenka Teja.

Organigram: Polona Drobnič

Institucije

Dodaj komentar

Komentiraj

Z objavo komentarja potrjujete, da se strinjate s pravili komentiranja.

Napovedi